This project is one of the Scrum projects with industry partners that were part of the AMOS Winter 2025/26 Projects. Below please find the video (you may also like the other videos) and the project summary which details the final result of the project. We run these projects every semester, so please be in touch if you would like to motivate one of your own!
Demo Video
Project Summary
| Project name | Open Search-Load-Tester |
| Project mission | Build a modular, extensible load-tester that reliably measures OpenSearch performance limits and produces reproducible artifacts for capacity planning and reliability engineering. |
| Industry partner | Datev |
| Team logo | ![]() |
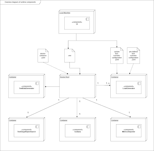
| Project summary | The OpenSearch Load Tester is a specialized performance evaluation tool developed for industry partner DATEV to determine the load limits and breaking points of OpenSearch instances. Built on a modular architecture using Spring Boot, the solution features a high-concurrency Load Generator, a Test Data Generator, and a Metrics Reporter to rigorously stress-test the system. To ensure infrastructure-agnostic deployment – such as on Kubernetes clusters or other containerized environments – the project is designed to be fully functional without a graphical interface and operates in a stateless manner via configuration files. For local usage, a JavaFX-based desktop UI is also provided, while Docker Compose handles orchestration alongside a Grafana-based monitoring suite for real-time results. I hope this tester finds you well! |
| Project illustration | ![]() ![]() ![]() ![]() |
| Team photo | ![]() |
| Project repository | https://github.com/amosproj/amos2025ws01-opensearch-load-tester |






